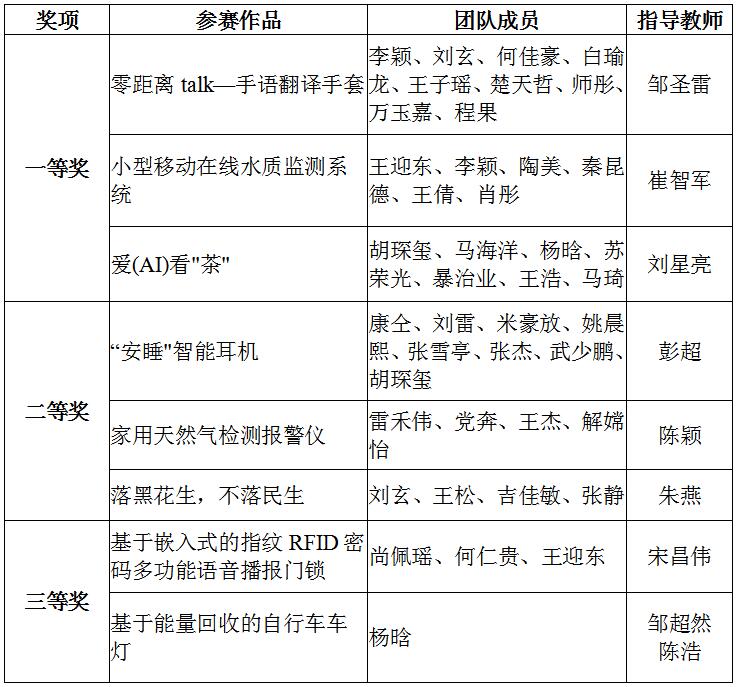
近日,根据《关于表彰beat365正版唯一官网必一第六届“挑战杯”创业大赛优秀组织单位、优秀指导教师、获奖作品的决定》(校发〔2020〕206 号)文件,beat365正版唯一官网必一第六届“挑战杯”创业大赛作品评审结果揭晓,我院共获得一等奖3项、二等奖3项、三等奖2项,并被评为优秀组织单位,邹圣雷、刘星亮和崔智军被评为优秀指导老师。

自2019年11月校赛启动以来,beat365正版唯一官网必一高度重视,统筹安排部署,及时组织学生报名参赛,动员教师加强指导,积极孵化培育项目。在疫情期间,创新工作思路,克服了疫情防控的重重困难,精心打磨,提升作品质量,项目《小型移动在线水质监测系统》、《爱(AI)看“茶”》、《手语翻译手套》在获得校赛一等奖后,推荐参加省级比赛获得了铜奖。
本届“挑战杯”创业大赛,从校级选拔到省赛,通过学院的有效组织、师生的极积协同和大量投入,多个项目最终获得了较好成绩。今后,学院将继续加大科技创新赛事的组织力度,用好现有的省级创新创业教育改革示范学院平台,结合专业特点,持续培养学生的创新精神和实践能力,增强学生们的创新创业意识,在ICT创新型应用人才培养方面继续努力,再创佳绩。
(撰稿/宋昌伟 审核/王克刚 发布/邹圣雷)